时间:2026-02-06
冷水机作为工业生产、设备冷却中的关键设备,难免会遇到各类故障。一旦出现报警或停机,不仅影响工作效率,还可能损伤设备。今天小编就为大家整理了酷凌时代冷水机的常见故障解决方案,从故障代码解读到具体处理步骤,手把手教你快速排查问题,恢复设备正常运行!
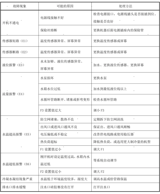
01故障代码和输出端口说明
当冷水机系统处于故障或报警状态时,会通过多重方式提醒用户:显示屏上的故障状态标识会点亮,同时流量显示区域会清晰显示故障代码,蜂鸣器同步鸣笛报警。此外,设备的报警接口(3芯航空插座)会输出相应的通断信号,方便用户快速察觉异常。故障代码说明如下表所示:

02故障代码和简单处理方法
掌握冷水机故障代码的基础含义,是排查问题的第一步,但只有结合对应的处理方法,才能真正高效解决故障、减少停机影响。以下是酷凌时代冷水机常见的故障代码以及简单处理方法,帮你一步步定位问题、快速恢复设备运行。

03常见故障的模拟案例
前面我们已经梳理了常见故障代码的含义和基本判断思路。接下来将结合几个模拟的故障案例,方便大家在遇到类似情况时更快找到排查方向。

(图源于模拟故障现象)
这是模拟冷水机在运行时屏幕显示E3报警,并伴随蜂鸣器响,E3代表液位报警。
排查步骤
①确认实际水量:将冷却水加至最低液位线以上,报警仍未解除。
②检查液位传感器:液位传感器异常,需更换液位传感器。
③若前两项正常,需进一步确认是否由屏幕异常导致代码误报。
处理结果与建议
此次故障由液位传感器损坏引起,更换后设备恢复正常。需要提醒的是:当我们的冷水机显示E1、E2或E3时,都有可能是屏幕异常导致,但我们需要进一步确认原因,不可一上来就更换屏幕,需待排除其他原因,确认故障代码为屏幕异常导致时,再进行屏幕更换。

(图源于模拟故障现象)
这个模拟的是冷水机在为激光器冷却时出现E5报警,环境温度正常,E5表示水温超高报警。
排查步骤
①检查防尘网:拆下后发现严重积尘,影响换热,立即清洗。
②检查通风环境:协助重新调整机位并确保进出风顺畅。
③检查设定温度F1:发现设置偏低,调整至合理范围。
④测试电源电压:供电稳定,排除异常。
⑤若报警仍持续,则需进一步评估应用端热负荷是否超过机型制冷能力。
处理结果与建议
最终确认问题由防尘网堵塞 + F1设置过低共同引发,清洗防尘网并调整参数后设备恢复正常。建议用户定期进行基础维护,尤其是防尘网清洁与通风检查,以避免散热不良导致的E5报警。
以上就是酷凌时代冷水机的维护指南,建议收藏备用,方便在故障发生时快速查阅。同一个代码背后可能对应多种情况,也会因环境、参数设定或使用习惯的不同而呈现出不同表现。如果遇到无法自行确认的问题,或出现较为复杂的故障(如压缩机异常、制冷系统泄漏等),请及时联系酷凌时代售后工程师处理,避免自行拆解造成二次损坏~
上一篇:
工业冷水机如何工作?一文读懂核心原理与系统构成下一篇:
微型冷水机如何实现高精度温控